新加坡养老服务供给模式和经验借鉴
所属分类:机构动态 来源:镇江12349平台
新加坡是亚太地区人口老龄化速度最快、全球预期寿命最长的国家之一,老龄化规模不断增大、程度加深。202年,新加坡65岁及以上人老年人口占全部人口比例达15.2%,2030年预计将达22.1%。为应对老龄化问题,新加坡持续对养老金制度进行改革和创新,建立了以中央公积金养老金制度为主要支柱、其他辅助养老金制度为补充支柱的多支柱养老保障制度体系,养老服务逐渐受到重视。
本文将深入新加坡最新的养老服务政策、内容、现状等层面,从赋能角度(“赋能”是一个过程,个人、组织和社群通过这一过程可获得更多机会和资源来实现目标。简单而言,“赋能”即赋予或激发资源、能力等有助于获得成功的要素)考察新加坡养老服务供给模式背后的驱动因素,为我国在老龄化和数字化双重叠加的背景下实现养老服务高质量发展、构建中国特色养老服务体系提供指导镜鉴。
/
/
老年需求赋能
“老年需求赋能”是指由于社会中老年人需求增多,主动或被动引起、激发相关活动的过程。这些活动是针对老龄化这一社会问题的众多行为或事项。
1►
老年需求激发政府行动、驱动多方参与
新加坡的老龄化、高龄化、失能化和家庭小型化等特征日益明显。其家庭规模缩小,已婚无子女和单身家庭比例上升,依靠亲属是新加坡老年人的主要生活状态。围绕着老年人群体而产生的社会不适应和生活困难升级为社会问题,老年人身体机能下降、自我照顾难以实现,意味着适老化改造和长期护理成为现实需要;老年人社会地位变化和心理落差需要观念引导或心理疏导。
在新加坡长期尊崇的儒家文化、伦理价值等文化惯导下,“老年需求”的满足需要全社会和老年人自身的努力,由此驱动政府为回应老年问题进行规划和行动。构造老年友好社会逐渐成为新加坡全体共识,企业、志愿团体或其他社会组织、社区和家庭等多元主体共同参与老年友好社区建设。
新加坡政府在养老服务领域起主导作用。
政府在养老立法方面具有积极能动性
新加坡于1995年颁行《赡养父母法》,规定子女具有赡养父母的法定义务。政府通过《老人院法令》监管养老机构运作,为支持社会募捐制定捐赠法案,还于2019年和2020年制定了《终身护保及长期护理保险法案》和《医疗保健服务法案》。
政府基于全局层面形成养老行动规划
1983年出台“国民健康计划”,2000年启动“老年服务蓝图计划”,2015年推出“幸福老龄化行动计划”,2017年推出“健康生活总体规划”。
政府充分发挥监管反馈作用
2011年颁布《预先护理计划道德规范指南》及相关手册,呼吁家庭关注老年人健康护理。2014—2015年,集中颁布《疗养院服务标准》《社会照护中心服务指南》和《居家养老服务指南》,成立老龄产业标准委员会以指导和评估养老服务质量。
政府采取家长式执政
养老基础设施的建设投资大部分由财政负担,政府对养老服务的供给和运行提供津贴和补助;政府鼓励家庭共同购买组屋、提倡健康老年人就业,给予同居住购房优惠、就近居住购房优惠、乐龄就业补贴或其他优待;为老年人提供普惠性或限制性资金补助,包括日常活动协助、行动协助、看护援助等。尤其为低收入家庭提供养老护理或医疗保健补助,甚至让低收入老年人免费享受部分服务。
在新加坡政府积极有效的政策干预和老年需求的推动下,社会多元主体共同参与养老服务体系建设。在管理机构设置层面,新加坡将公共养老和医疗统一划归于公积金局,成立专门的新加坡综合护理局以处理养老护理服务的规划、申请等事项。在养老服务提供主体层面,新加坡政府强调家庭应承担主要的养老服务供给责任,倡导以家庭为基础的居家养老服务。具体来讲,众多社区和机构养老服务通过公建民营的形式来提供。政府鼓励社区开展社区和居家养老服务,提倡养老服务供给的私营化和差别化,鼓励市场实行有竞争的机构养老。
长期以来,新加坡形成了由养老需求赋能下的传统养老服务体系,在养老服务形式、内容上发生了细节性变化。综合众多学者的分析后发现,新加坡基本上形成了基于私人提供、以社区和居家养老为主体、机构养老为辅的养老服务模式。
2►
老年需求赋能下的养老服务内容
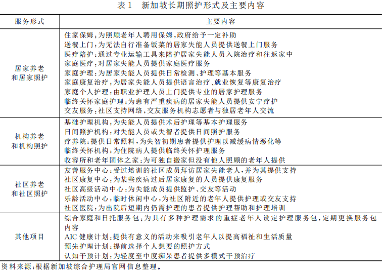
一般情况下,针对老年人的生活照料和康复护理都统一于养老服务。新加坡传统养老服务可概括为3类,主要包括:针对普通老年人的照护服务及老年友好社区建设、针对失智人员的护理服务及失智友好社区建设、针对护理人员的补贴与培训。
长期照护服务及老年友好社区建设
大多数老年人在年老后都会经历失能或半失能,新加坡的居家养老、社区养老和机构养老中都为其提供护理服务,服务由个人长期护理保险支付或自费,政府给予补贴(表1)。
新加坡关注老年友好社区建设,充分考虑老年人的物质和精神需求,专门建立了适老化改造的老年公寓及社区,如海军部村庄、绿洲平台等社区中心。大多数养老社区都是集社区公园、农场、医疗中心和社区广场为一体的“一站式”生活便利养老综合体,内设幼儿园、购物商场、休闲、餐饮等。老年友好社区一般为那些中低收入老年人设立,具有资格限制且实行申请制。
此外,新加坡社区设有社区养老院、乐龄服务中心、紧急救助中心等内嵌机构,体现了以人为本的文化底蕴。一般社区养老的基层管理机制由3类主体构成,由公民代表构成的居民委员会、第三方公民咨询委员会、选区市政部门共同负责社区养老服务的实施和治理。
失智人员的失智护理服务及友好社区建设
新加坡构建了失智患者友好社区,致力于创造一种包容、支持和参与式的友好环境并建立失智照护支持网络。除了常见的护理服务及机构支持,失智友好社区主要针对失智患者设立以下项目:
社区伙伴及社区友善站
社区伙伴提供心理健康评估、心理咨询与辅导、护理培训等。社区友善站内设资源中心和安全往返点。前者为个人或护理人员提供教育及咨询服务,后者保证迷路失智患者的安全并帮助其回家。
照护者支持网络
为护理人员提供支持,涉及自我照顾、同伴支持网络及鼓励性环境
信息技术
建立患者数据库及其他应用程序。四是基础设施及服务支持。提供对失智患者友好的基础设施建设,如缓坡、护栏等。设立社区外展团队,推广护理服务和心理健康等咨询服务。
老年需求激发政府行动、驱动多方参与
除提倡老年人自我负责,新加坡还强调那些有失能半失能老人或失智患者的家庭成员,主动学习照料、护理等专业知识。每年为参加培训课程的护理人员提供看护者培训津贴、家庭护理补助金和外国家政人员税收优惠。
按照心理健康陪护、失智照护、中风陪护、疾病陪护等不同情况和日常行为活动标准给予相应指导培训,提供指南及免费课程。同时强调陪护者也需爱护照顾自身,建立照护人员社群并为照护人员营造尊重友好的社会环境。
/
/
数字赋能
“数字赋能”是指通过数字技术来提升被赋予主体处理事项的能力,将行动主体层面和客体指向层面包括在内。
1►
数字化技术强化治理能力
在养老服务体系中,行动主体主要包括政府及其他养老服务提供者,作用主体是老年人。
一方面,信息联通和技术嵌入后,新加坡政府治理能力进一步集中和强化,其电子政务、部门网站等随着信息技术的发展不断智能化、便捷化和一体化。新加坡借助数字技术完成了智慧城市公共服务系统、物联网等基础数字系统建设,数字治理能力极大增强,政府对养老服务的管理和监督能力得到改善。
另一方面,数字技术催生了养老服务新形态,提高了护理服务质量。老年人护理模式正在向以家庭为中心的非正式护理模式转变。信息技术改变了老年人所处的外部环境及日常生活,老年人对养老服务的数量和质量要求都发生了巨大变化。智慧养老及人工智能养老正是数字赋能养老产业的结果,是顺应老年人需求而产生的新型养老服务。在智能技术大量运用于新加坡居家老年护理的情况下,新的护理文化正在生成,但仍存在新旧文化间的冲突。
人工智能确实使养老服务产生巨大变革,不仅使老年人获得更好的照料服务、提高身体机能甚至获得行动能力,还优化了养老服务提供方的护理效率。
2►
数字赋能下的养老服务内容
智能家居的适老化运用
新加坡注重开发老年监测系统,进行适老化改造后的老年家庭,常配备运动传感器、紧急呼叫按钮和进出传感设备,相关信息可同步至老年护理机构并进行远程监测。其中,较为典型的项目是2015年由新加坡南洋理工大学推出的“非打扰智能传感器”,传感器可根据老年人的运动、噪声等,即时获取信息并将数据发送至手机和网站。除智能传感器外,常见的智能可穿戴设备、老年智能家居及床边设备都较为齐全。此外,社区和楼道装有监控,以辅助社区护理员及时处理老年人不慎摔倒等意外事件。
老年人数字鸿沟的密切关注
目前,新加坡是世界上互联网和移动终端普及率最高的国家之一。为缩小数字鸿沟,新加坡于2005年设立“公民联络中心”,为老年人、残障人士等弱势群体提供政府网上服务指引。之后,政府成立专门的数字办公室来负责新加坡数字教育培训,为老年人等弱势群体提供指导并使其融入数字社会。同时,新加坡图书馆为老年人无偿开展数字素养服务活动并提供指导,注重多方合作以推进公众数字素养教育。
此外,新加坡特别针对失智人群创建数字化社区应用程序,以便对失智患者进行及时援助、监管和反馈。重视数字化技术在医养结合中的运用,医疗和护理系统的充分衔接使得远程医疗、人工智能康复机器等数字化技术,能够在“就地养老”中得到极大应用。
/
/
综合性养老服务供给体系
在老年需求和数字化赋能后,新加坡基本形成了以家庭为基础、社区居家为主、机构为辅的政府主导型养老服务体系(图1)。新加坡养老服务始终坚持“积极老龄化”目标。新加坡称呼老年人为“乐龄人士”,提出“幸福老龄化行动计划”,在《智慧国战略》中指出要始终“以人为中心”。在老年人需求改变和数字技术发展的情况下,“积极老龄化”作为赋能目标影响着整个赋能过程。
如前所述,老年人需求变化推动政府行动,全体社会也接收到这一信号,推动数字化技术进入养老市场。政府通过政策实施和政治活动,塑造了一种老年友好和“积极老龄化”的环境氛围。在本地文化的价值引导下,养老服务得以多方位供给。
同时,数字技术在一定程度上增强了政府治理能力,也使服务提供者直接或间接地为老年人提供服务。数字技术结合老年需求后,形成了智慧养老、智慧医疗、智能家居等养老服务工具。
总体而言,新加坡的养老服务体系确实体现了以老年需求为导向、数字技术驱动创新的特点,但养老服务质量不均、老年人的技术冷漠态度、老年人数字鸿沟、智能技术适老化不足等问题依然存在,老年需求驱动与数字驱动的观念尚未得到有效结合。这种仅表面结合、实质上单项驱动的模式,也是新加坡养老服务存在不足的主要原因。
/
/
结论与启示
1►
经验总结
政府占主导,积极明确政策规划
新加坡以能促型政府来推动养老服务多元化发展。政府虽不直接参与养老服务的提供,但通过政策制定、实施、监管及养老服务托底保障等,推动整个养老服务体系的发展。与一贯倡导的自我养老、反对慷慨养老等观念相同,新加坡政府承担主导、规划和托底保障的角色,体系建设具有方向性。
强调养老需求赋能和数字赋能
新加坡政府长期以“积极老龄化”为目标,鼓励老年人自我养老、积极就业、继续教育,并融入社会生活,倡导全年龄段的人群注重自我健康,并做好提前护理准备。新加坡以大众养老需求为基础,制定养老服务相关的政策和制度。此外,养老需求和数字技术分别从养老观念强化和服务质量改进两方面,来推动新加坡养老服务产业发展,最终向“积极老龄化”目标迈进。
设立养老服务标准,注重护理人才培训
新加坡在养老服务产业方面一直注重效率性和竞争性,政府部门在养老服务和护理服务标准体系建立和护理人才培训方面做了详细规定,为当前新加坡建立综合性、政府主导型养老服务体系奠定了人才选拔和制度标准的基础。
2►
借鉴启示
我国早期的养老服务处于多种混合发展的模式,包含社区居家养老模式、机构养老模式、居家养老服务模式和“自立养老”模式。后来,我国提出要建立以居家养老为基础、社区养老为依托、机构养老为支撑的社会养老服务体系。2023年5月,中共中央办公厅、国务院办公厅印发《关于推进基本养老服务体系建设的意见》,指出要落实基本养老服务清单,建立精准服务主动响应机制,完善基本养老服务保障机制,提高基本养老服务供给能力和服务便利化可及化水平。
上述政策明确了我国养老服务建设的方向,但随着数字化技术的发展,智慧养老、智慧医疗等进入市场,有必要在把握当前养老服务发展方向的前提下,对体系建设框架进行优化。基于新加坡的养老服务经验,构建适应数字化时代的养老服务体系优化框架(图2)。
以能促型政府为主导,多元协同参与
老年友好社区环境构造需要政府和社会的积极作为,做到“自上而下”和“自下而上”的相互结合。在我国,政府既是部分养老服务的直接提供者,也是进行养老服务政策规划、政策制定、制度主导和底层保障的一方。但养老服务政策供给领域仍存在央地责任模糊、信息支撑有限、质量评价缺失、资源分配不均以及人力资源缺失等问题。
我国应转变政府在社区居家养老服务中的职能,构建以能促型政府为主导的多元治理格局,在强调政府主导的同时,使政府职能向能促型政府方向转变。
政府应起主导协调作用
明确政府在养老服务供给中的角色定位,充分指导社会多元主体,并对养老服务进行监管。
政府发挥托底保障作用
应选择性地提供基础性公共养老服务,继续加强对居家养老、社区养老和机构养老服务供给的基层队伍指导,指明中央和地方责任分配及资源配置机制,保证基础性、普惠性、兜底性养老服务供给。
结合多元主体协同促进养老事业有序发展
社会不同主体可针对性地提供居家养老、社区养老、机构养老、志愿及捐赠等服务或活动,促进各类养老服务的充分结合或相互嵌入,实现养老方式的多样化、新型化和全面化。
因此,政府作为主导行动主体,应建立互联互通机制,与家庭、社区、企业机构、社会志愿组织、护理人才等各方主体充分协调沟通,推动养老服务内容方式的互补和结合。
强调“以老年人为中心”观念
在数字化时代,未来我国老年友好社区的构建内容,将从单一物质环境向多维度转变,构建主体从单一的政府负责,向老年人参与和多主体合作型转变。但现有养老服务仍缺乏上位法,有关养老服务的中短期规划和监管制度尚未及时响应。
目前,我国基于大数据的养老互动服务模式,仍存在需求表达边缘化、服务回应形式化、服务递送存在技术性冷漠、服务获取具有“数字鸿沟”等问题。应加强立法和顶层统筹,引导各主体在养老服务市场上形成“以老年人为中心”的氛围。
加强养老服务上位法建设
在数字化时代,政府尤其需要加强对养老基础信息系统的顶层设计和建设,打破信息壁垒,实现老年相关数据的信息共享畅通。
重视“积极老龄化”观念
采用智能传感装置的决策过程,充分考虑老年人心理因素和外部因素。智能护理技术需要价值观的指引和老年人的切身参与,形成以用户为中心的智能辅助技术。应加强对“积极老龄化”观念的宣传,鼓励健康老年人延迟退休、积极就业。
促进老年友好社区建设
面对老年人的技术冷漠态度及智能技术带来的负面影响问题,政府要强调“以人为中心”和数字包容性的观念,关注“数字鸿沟”问题,站在老年人角度为其提供相应的指导和培训。
推动老年需求赋能与数字技术赋能相结合
我国养老服务尚未形成以老年需求为出发点的良好态势,养老服务供需错配现象仍然存在,尤其是在新型养老产品和服务方面。数字赋能已成为社区医养结合高质量发展的重要策略。数字赋能社区高质量医养结合主要表现在人机互动生活化、供需匹配精细化、终端响应前置化和数据信息脱域化。
智慧养老系统中可穿戴技术可为老年人提供工具性帮助,但老年人对使用技术的了解非常有限,导致可穿戴功能与实际用户需求严重不匹配,可穿戴技术的潜力和实用性水平不高。养老服务的需求主体是老年人,应坚持系统观念和问题导向。
重视数字型政府治理和数字化技术在养老产品中的研发,通过老年需求和数字技术推动养老服务供需匹配和服务质量的改善,形成技术与服务的融合衔接。
结合“老年需求”和“数字技术”赋能,使其共同赋能于养老服务的提供过程,促进治理主体、治理客体与治理工具的深度融合,实现“人”与“器”的高效协同。
针对智能化适应困难群体打造帮扶机制。面对老年人“数字鸿沟”问题,尤其是农村老年人,政府应积极建立信息共享、相互协作、多层次多形式的帮扶机制,鼓励企业、社区、志愿组织等针对数字化适应困难群体,提供心理疏导、知识宣传和技术辅导等服务。
建立养老服务人员培训体系
老年照护服务是养老服务体系的重要组成部分,但尚未建立护理人才培训机制,服务人才缺乏和服务水平不高是养老服务产业有待改进的具体体现。同时,长期护理体系仍面临着家庭和社区照护发展缓慢、长期护理人员短缺和财政支持有限等问题,试点有效性和可持续性仍不确定。由于护理服务标准、智慧型养老产品质量标准等尚未明确,导致当前养老服务供给良莠不齐。
护理人员是直接为老年人提供服务的个体,应重视养老服务标准和人才培训机制的建立,从养老产品供给和人力资源质量方面改善服务质量。
加强对养老服务人员的培训和教育
在高校和职业学校等设立相关专业以培育高质量护理人才,为未来养老服务体系建设积蓄中青年力量。针对护理知识和技术欠缺的退休后从事护理的人员,政府或护理机构应组织护理培训。同时,基层政府可针对护理人员建立社群组织和评选机制,以促进护理成员间的交流和激励。
建立养老服务标准和产品质量标准
实现养老服务的高质量发展,要坚持以养老需求为着力点,以道德伦理为基础性原则,建立护理服务、日常照护、智慧养老产品和服务等标准性细则。可通过指南手册来指导全体社会成员,使居家、社区和机构养老及相关智能产品研发有标准可依,促进养老服务市场健康发展。
我国应以“老年需求赋能”为价值引领、“数字赋能”为工具导向,建立能促型政府主导、需求赋能和数字化赋能集合作用、多方协同参与的养老服务体系。在新型养老技术融入传统养老形式的过程中,应以满足老年需求为着力点,注重技术伦理和智能技术的结合。
持续挖掘居家社区养老潜力并推进医养结合,不断提高数字化技术以打造适老化智能家居、智慧医疗等与养老服务相关的智慧养老配套服务体系,建立养老服务人员培训机制、养老服务质量标准体系和智能化适应困难群体帮扶机制。
